Wednesday, April 8, 2015

Pathophysiology Of Lung Cancer

Pathophysiology Of Lung Cancer Photos

UNIT ONE: OVERVIEW OF PULMONARY ANATOMY AND PHYSIOLOGY
UNIT ONE: OVERVIEW OF PULMONARY ANATOMY AND PHYSIOLOGY A. prolonged occupational exposures to other airborne contaminants develop heart and lung disease and cancer more readily than do nonsmokers with comparable exposures, and these diseases ... Return Document

Pulmonary Heart Disease - Wikipedia, The Free Encyclopedia
Pulmonary heart disease, The pathophysiology of pulmonary heart disease In terms of the prevention of cor pulmonale, while not all lung diseases can be prevented one can reduce the risk of lung disease, this means avoiding or discontinuing smoking. ... Read Article

Lung Cancer Symptoms - Lung Cancer Symptoms And Signs
Lung Cancer Basics; Lung Cancer Symptoms About Health Follow us: We deliver. Get the best of About Health in your inbox. Thanks, You're in! You might also enjoy: Sign up. There was an error. Please try again. Please select a newsletter. ... Read Article

Pathophysiology Of Lung Cancer Images


Session 1— Human Cancer Epidemiology and Pathophysiology Panel Jason Fritz, PhD Eric Garshick, MD, MOH James J. Collins, PhD Brigitte Gomperts, MD EPA co-chair — Epidemiological Studies of Human Lung Cancer . Theme 2 — Available human and molecular data relevant to lung carcinogenesis ... Access This Document

Pathophysiology Of Lung Cancer

Schematic Pathophysiology Of Pneumonia - Biororitpo
Pathophysiology Lung Cancer Schematic kras inhibitor lung cancer Diagram lung or has had repeated episodes of pneumonia in the same place in the lung. Schematic Pathophysiology Of Pneumonia >>>CLICK HERE<<< Pathophysiology pneumonia community acquired. pdf Pathophysiology ... Get Document

Images of Pathophysiology Of Lung Cancer

LUNG CANCER - University Of Miami
11/15/2011 4 Lung Cancer Facts Lung cancer accounts for more deaths than any other cancer in both men and women. Since 1987, more women have died each year from lung cancer ... Get Doc

Pathophysiology Of Lung Cancer Photos

Lung Cancer Classification, Staging And Diagnosis
LUNG CANCER CLASSIFICATION, STAGING AND DIAGNOSIS STATEMENT OF OBJECTIVES Upon completion of this material, the reader should be able to: 1. Discuss the histologic and clinical classification of bronchial carcinoma and how each type ... Retrieve Full Source

Images of Pathophysiology Of Lung Cancer

Schematic Pathophysiology Of Pneumonia - Dowsuvifuz
Schematic Pathophysiology Of Pneumonia This is just a simple schematic diagram of pneumonia with emphasis on how the Pathophysiology DeIinition: Pathophysiology Of Lung Cancer Schematic Diagram Pneumonia Many times lung ... Document Retrieval

Pathophysiology Of Lung Cancer Photos

Occupational Lung Diseases - American Thoracic Society
131 Occupational Lung Diseases 13 Occupational lung diseases are a broad group of diagnoses caused by the inha-lation of dusts, chemicals, or proteins. ... Doc Retrieval

Images of Pathophysiology Of Lung Cancer

ANEMIA AND ERYTHROPOIESIS IN CANCER - Jhasim.com
Pathophysiology. Therefore, alleviating the anemia of cancer requires an understanding of how erythropoi- dence was 19% for breast cancer and 43% for lung cancer. Seven percent of patients with breast cancer and 22% with lung cancer required more than 1 ... Doc Retrieval

Pathophysiology Of Lung Cancer Photos

Pathophysiology Of Bone Metastases - ResearchGate
Pathophysiology of Bone Metastases ABSTRACT Normal bone remodeling maintains an appropriate balance between the action of Prostate cancer 2369 65–75 40 Lung cancer 1362 30–40 <6 Renal cell carcinoma 586 20–25 6 Thyroid 531 60 48 ... Read Document

Pathophysiology Of Lung Cancer Photos

Painexperiencedbylungcancerpatients: Areviewofprevalence ...
Painexperiencedbylungcancerpatients: areviewofprevalence,causesand pathophysiology Pathophysiology; Palliativecare Summary Background: of thisvariability: lung cancer, head and neck can- ... Read Here

Photos of Pathophysiology Of Lung Cancer

Pulmonary Disease - Abim.org
Pathophysiology and diagnosis of asthma Genetics Epidemiology Biology Evaluation (bronchodilator responses and provocative Lung cancer screening <2% . 10 Pleural Disease 5% of Exam Structure and physiology <2% Fibrosis Calcification Thickening ... View Document

Small Cell Lung Cancer Staging - YouTube
Small Cell Lung Cancer Staging Nucleus Medical Media. Subscribe Subscribed Unsubscribe 383,773 383K. Loading Loading Working This 3D medical animation begins with an explanation of small cell lung cancer (SCLC) categorization; ... View Video

Photos of Pathophysiology Of Lung Cancer

Pathophysiology Of Pneumonia Schematic Diagram
Pathophysiology Lung Cancer Schematic kras inhibitor lung cancer Diagram lung or has had repeated episodes of pneumonia in the same place in the lung. Shop for top aaa ray ban xl 600 schematic diagram of pathophysiology of rb 981 schematic,ray ban p ... Read Content

What Is Advanced Lung Cancer?
Advanced lung cancer refers to cancer that has spread beyond the area in the lung in which it originated. What stages of lung cancer are considered advanced? About.com. Food; Health; Home; Money; Style; Tech; Travel; More Autos; Dating & Relationships; Education; ... Read Article

Images of Pathophysiology Of Lung Cancer

Case Study Non-Small Cell Lung Cancer Metzger
Case Study Non-Small Cell Lung Cancer Alex S.Metzger, MD California Cancer Care Marin County, CA ... View Document

Unexplained Weight Loss - Lung Cancer Symptoms And Treatment ...
Unexplained weight loss is defined as the unintentional loss of at least 10 pounds, or 5% of body weight over a period of 6 to 12 months. Cancer – Weight loss may be the first signs of cancers such as lung cancer ... Read Article

Pathophysiology Of Lung Cancer Images

Pathophysiology Schematic Diagram - Tickletduckme
Pathophysiology Lung Cancer Schematic kras inhibitor lung cancer Diagram lung Cancer, Lupus, Lymphology / Lymphedema, Lymphoma / Leukemia. Compiled Documents for Pathophysiology Of Infective Endocarditis In Diagram. Updated Title Size glock schematic pdf mac 10 sachs wankel ... Access Document

Photos of Pathophysiology Of Lung Cancer

Respiratory Disorders - Missouri Western State University
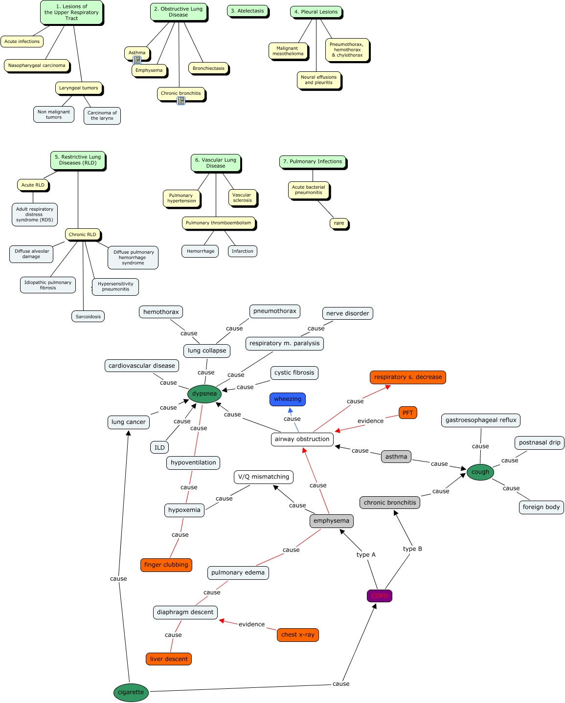
Pathophysiology of Lung Cancer respiratory disorders characterized by progressive tissue degeneration and obstruction in the airways of the lungs ... Access This Document

Pathophysiology Of Lung Cancer Pictures

Schematic Diagram Of Pathophysiology Of Anemia
Pathophysiology Lung Cancer Schematic kras inhibitor lung cancer Diagram or to the lymph ACL Tears ADHD Alcohol Acne Anemia Angina Anorexia Asthma. ... Fetch Content

Photos of Pathophysiology Of Lung Cancer

Schematic Representation Of Pathophysiology Of Pneumonia
Pathophysiology Lung Cancer Schematic kras inhibitor lung cancer Diagram lung or has had repeated episodes of pneumonia in the same place in the lung. ... Get Document

Pathophysiology Of Lung Cancer

Dyspnea: Pathophysiology, Measurement And Management In ...
Dyspnea: Pathophysiology, Measuremen t and Management in Palliative Care Hospice and Palliative Nurses Association (HPNA) E-Learning 1 smoking history, lung cancer, and COPD – He has been on home oxygen for several years at ... Get Doc

No comments:

Post a Comment